|
Objetivos y alcance
La revista Justicia y Derecho (JD) es una publicación científica judicial con frecuencia semestral, dirigida, esencialmente, a los magistrados, jueces, especialistas y demás trabajadores del Sistema de Tribunales cubanos (ST); también, a otros juristas, estudiantes y académicos de la especialidad, y profesionales de las diversas áreas del saber en el ámbito nacional e internacional que puedan aportar resultados para la mejora continua de la impartición de justicia.
Las investigaciones científicas que trascienden en el quehacer del ST constituyen la fuente fundamental de los artículos y otros textos que ven la luz en ella. Sus contenidos, de novedad e impacto científico, se publican en español e inglés. Es arbitrada y editada, en acceso abierto, por el Tribunal Supremo Popular de la República de Cuba (TSP).
La revista acepta trabajos originales e inéditos, relacionados con el perfil editorial, y apegados a las Políticas y los principios éticos de la publicación.
Política de secciones y colaboraciones
La revista JD presenta las secciones y los tipos de colaboraciones siguientes:
• Nota editorial: En esta sección se publica el texto escrito por el director de la revista o un experto que este invite a ese fin, con el objetivo de dar a conocer la posición u opinión institucional en relación con determinado aspecto u ofrecer información acerca del contenido de la entrega. El trabajo es evaluado por el Consejo editorial (CE).
• Reflexión y socialización: En esta sección ven la luz los artículos de investigación, de carácter científico, docente o investigativo, originales e inéditos, que muestren los resultados de las investigaciones concluidas, y otros tipos de colaboraciones científicas, acordes con las temáticas de la revista; se aceptan versiones, totales o parciales, de tesis, tesinas y ponencias, redactadas en forma de artículo científico, ensayos, estudios doctrinales y jurisprudenciales, análisis de casos. Las colaboraciones para esta sección se someten a la evaluación de pares académicos anónimos, mediante el sistema de doble ciego.
• Estudios monográficos: Esta sección publica artículos de revisión que abordan exhaustiva y pormenorizadamente un asunto en particular, valorando los avances, las tendencias de desarrollo y los aspectos insuficientemente tratados. Su propósito es realizar una contribución relevante, crítica y original. Su estructura incluye: introducción, metodología, desarrollo (con subtítulos para cada tópico), conclusiones y referencias. Estos trabajos son evaluados por pares académicos, mediante el sistema de doble ciego.
• Entorno: En esta sección se dan a conocer artículos de reflexión y comentarios, de interés general, que se correspondan con la ciencia jurídica, la innovación en ese campo, las tecnologías de la información, etc., tanto en el ámbito nacional como en el internacional. Estas contribuciones son valoradas por el CE.
La revista dedica tres secciones a la publicación de contenidos científicos, los que alcanzan más del 90% en cada entrega.
Eventualmente, pueden habilitarse otras secciones, cuando se considere pertinente la publicación de textos científicos que no clasifiquen entre los tipos de contribuciones antes expuestos (conferencias magistrales, discursos académicos u otros). En tales casos, la Junta directiva determinará el sistema de evaluación que mejor se adecue a las características de la colaboración de que se trate.
Subir
Política de revisión
La revisión de los trabajos postulados se aviene a los estándares y las buenas prácticas internacionalmente aceptados, en particular, las normas y recomendaciones del Código de conducta del Comité de Ética para Publicaciones (Committe on Publications Ethics, COPE), en el que se inspiran las normas éticas de la revista.
Evaluación por pares
Los trabajos enviados a las secciones Reflexión y socialización y Estudios monográficos son sometidos a un proceso de revisión por pares académicos, mediante el sistema de doble ciego, que garantiza el anonimato entre los autores y revisores, evita los conflictos de interés y asegura la imparcialidad del dictamen evaluador.
Los textos de las restantes secciones se publican por decisión del Consejo editorial, a propuesta de uno de sus miembros, designado por el director de la revista.
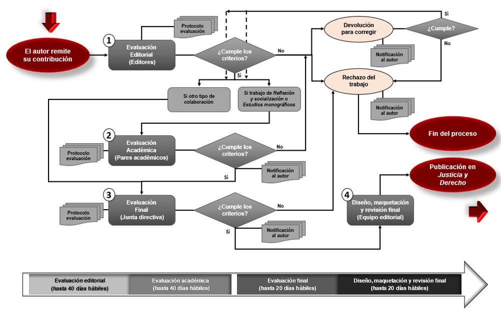
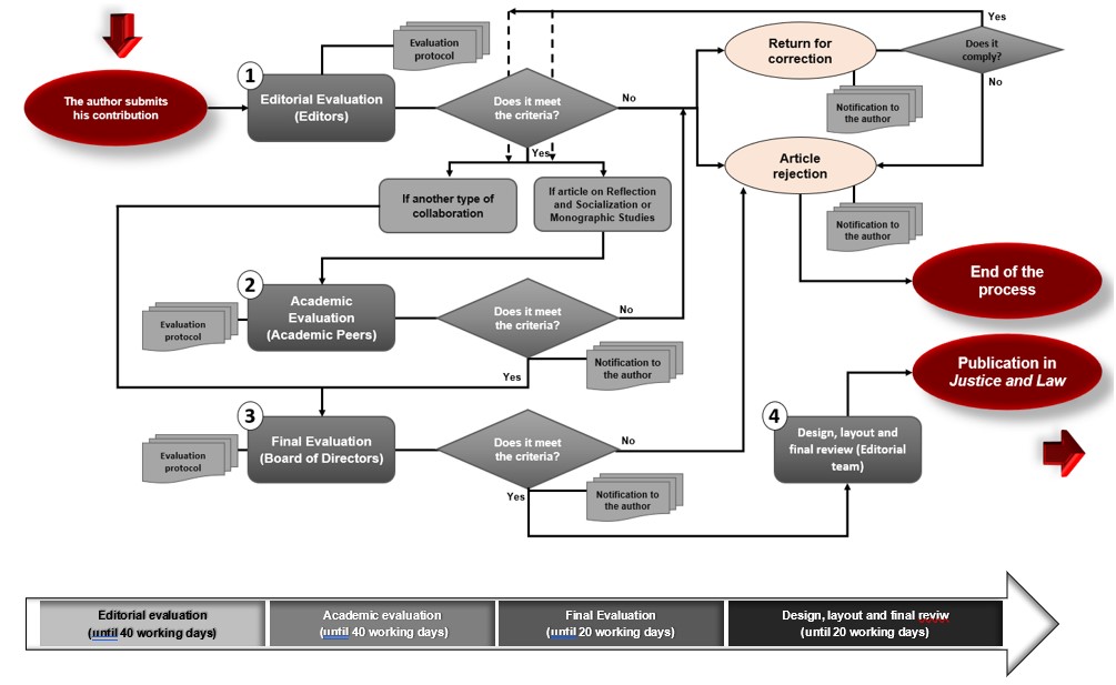
Proceso editorial
El proceso editorial tiene un tiempo promedio de 120 días hábiles, y comprende desde el inicio de la valoración del original hasta su publicación. Los autores son notificados del recibo de su colaboración y de las decisiones que se adopten en cada etapa del proceso. El proceso editorial consta de las fases siguientes:
I. Evaluación editorial.
II. Evaluación académica.
III. Evaluación final.
Flujo del proceso editorial

I. Evaluación editorial
Es la primera etapa del proceso de revisión, con una duración máxima de 40 días hábiles. Es realizada por la editora principal y las editoras de sección, con el objetivo de verificar que la contribución cumpla con las normas de presentación exigidas por la revista y se corresponda con las temáticas de esta, para lo cual disponen de un formulario. (Protocolo de evaluación editorial)
Los criterios de evaluación en esta etapa son los siguientes:
1. El texto se corresponde con las temáticas de la revista.
2. Es original e inédito.
3. Se ha remitido la carta de presentación y esta incluye todos los datos requeridos como metadatos:
• Título, resumen y palabras claves en los dos idiomas de la publicación (español e inglés).
• Datos de los autores: nombres y apellidos completos, grado o título académico, institución o entidad en que labora, país, correo electrónico y código ORCID.
4. La carta de presentación incluye, asimismo, las declaraciones de originalidad, autoría, conflictos de intereses y utilización de herramientas de inteligencia artificial.
5. El título es breve, conciso y refleja de forma pertinente la esencia del trabajo.
6. El formato, la estructura y extensión de la contribución se corresponden con las normas de presentación exigidas por la revista.
7. Las citas y referencias bibliográficas se adecuan a las Normas APA (7.a ed.).
La evaluación de los parámetros formales concluye con una de las decisiones siguientes:
Decisión 1: Rechazar el envío, cuando este incumpla los requisitos 1 y 2. La editora principal comunica esta decisión al autor.
Decisión 2: Devolver el envío al autor, si incumple los restantes requisitos, con el objetivo de que, en un plazo que no exceda de 10 días hábiles, este realice los cambios editoriales de forma y presentación que se le indiquen, o complete la carta de presentación. De no hacerlo en este plazo ni comunicarse con la editora principal, el envío será rechazado.
Decisión 3: Aceptar el trabajo sin modificaciones y someterlo a la evaluación académica.
II. Evaluación académica
La evaluación académica de cada trabajo destinado a las secciones Reflexión y socialización y Estudios monográficos se realizará por pares académicos, mediante el sistema de doble ciego, en completo anonimato entre los autores y revisores. Si las evaluaciones de los revisores fueran contradictorias o alguno de ellos lo sugiere, el envío será sometido a la consideración de un tercer revisor.
Selección de los revisores
La revista JD posee una cartera de especialistas nacionales y extranjeros, clasificados por categoría académica y distribuidos por áreas disciplinarias e instituciones, lo que permite al Consejo editorial asegurar que los revisores seleccionados para la evaluación de cada original sean externos a la entidad editora y a la institución o entidad de procedencia de los autores. Los revisores, al aceptar esa responsabilidad, asumen el compromiso de cumplir con el Código de ética de la revista, atemperado a las normas y recomendaciones del COPE.
Tiempo de la revisión académica
La evaluación académica no debe exceder de 40 días hábiles. El par de revisores seleccionado realiza la valoración simultáneamente en un plazo de 20 días hábiles. Cuando se recurra a un tercer experto, este dispondrá de 20 días hábiles para emitir su parecer. La función revisora es personal e indelegable.
Criterios de evaluación
En la revisión académica se valoran los aspectos siguientes:
1. Actualidad y novedad del trabajo.
2. Rigor científico-metodológico, fiabilidad y validez científica de este.
3. Relevancia y aporte científico de los resultados.
4. Organización y coherencia de las ideas.
5. Cumplimiento de las exigencias éticas de la publicación.
La verificación de los aspectos éticos procura evitar conductas tales como: la publicación redundante o duplicada, el plagio, la manipulación y/o invención de datos, los conflictos de intereses no declarados.
Los pares dispondrán de un formulario de evaluación, en el que expondrán la valoración del trabajo, así como las recomendaciones para los autores y editores. (Protocolo de evaluación académica)
Decisiones de la evaluación académica
Los revisores pueden adoptar alguna de las decisiones siguientes:
Decisión 1. Rechazar el trabajo, en el caso de que no supere la cuantía de 40 puntos, de acuerdo con la metodología establecida en el Protocolo de evaluación, o concurra alguna de las circunstancias siguientes:
• No realice una nueva contribución científica.
• El resultado esté desactualizado.
• No se aprecie correspondencia entre su objetivo de la investigación, los métodos utilizados y los resultados obtenidos.
• Se sospeche de conductas no éticas durante la investigación.
• Se identifiquen sesgos discriminatorios, por cualquier motivo.
Decisión 2. Aceptar el trabajo con modificaciones, las que pueden ser mínimas, moderadas o complejas:
Mínimas
1. Ordenar las referencias bibliográficas.
2. Rehacer la introducción.
El autor realiza las correcciones en un plazo que no exceda de 5 días hábiles, contados a partir del momento en que reciba la notificación de la editora. Si el autor remite las correcciones en el plazo establecido, la editora traslada nuevamente el artículo a los revisores, a fin de que valoren el cumplimiento de las recomendaciones efectuadas, en un plazo que no exceda de 5 días hábiles, de lo que dejan constancia en el Protocolo respectivo. Cuando el autor no realice las modificaciones o no se comunique con la revista en el tiempo concedido, el trabajo se considera rechazado.
Moderadas
1. Explicar correctamente los materiales y métodos empleados.
2. Reorganizar la estructura del trabajo.
3. Sintetizar los resultados.
El autor realiza las correcciones en un plazo que no exceda de 10 días hábiles, contados a partir del momento en que reciba la notificación de la editora principal. Si el autor remite las correcciones en el plazo establecido, la editora traslada nuevamente el artículo a los revisores, a fin de que valoren el cumplimiento de las recomendaciones efectuadas, en un plazo que no exceda de 5 días hábiles, de lo que dejan constancia en el Protocolo respectivo. Cuando el autor no realice las modificaciones o no se comunique con la revista en el tiempo concedido, el trabajo se considera rechazado.
Complejas
1. Clarificar la correspondencia entre la introducción, los materiales y métodos, los resultados y las conclusiones.
2. Mejorar la exposición de los resultados, de acuerdo con los objetivos establecidos.
3. Mejorar la discusión de los resultados.
4. Actualizar la bibliografía.
El autor realiza las correcciones en un plazo que no exceda de 20 días hábiles, contados a partir del momento en que reciba la notificación de la editora principal. Si el autor remite las correcciones en el plazo establecido, la editora traslada nuevamente el artículo a los revisores, a fin de que valoren el cumplimiento de las recomendaciones efectuadas, en un plazo que no exceda de 10 días hábiles, de lo que dejan constancia en el Protocolo respectivo. Cuando el autor no realice las modificaciones o no se comunique con la revista en el tiempo concedido, el trabajo se considera rechazado.
Decisión 3. Aceptar el artículo sin modificaciones.
Cuando el artículo sea aceptado, pasa a ser procesado y editado por el Equipo de redacción, lo que se realiza en un plazo que no exceda de 30 días hábiles. Concluido el trabajo de edición del texto, este entra en la etapa de evaluación final.
III. Evaluación final
La evaluación final es realizada por la Junta directiva de la revista en un plazo que no exceda de 20 días hábiles. (Protocolo de evaluación final)
Los criterios que se tienen en cuenta en esta etapa son los siguientes:
1. Pertinencia de la contribución, según la consideración de la institución editora.
2. Interés institucional en la publicación del trabajo.
Las decisiones en esta etapa son las siguientes:
Decisión 1: Aprobar el envío y determinar la edición en que será publicado.
Decisión 2: Rechazar el envío.
Cuando se adopte la decisión 1, se notifica al autor y la contribución pasa al diseño, maquetación y corrección final de la edición correspondiente.
Si se toma la decisión 2, se notifica al autor.
Subir
Política de detección de plagios y otras conductas no éticas
El equipo editorial asume la responsabilidad de investigar las prácticas ilícitas o deshonestas que identifique en cualquiera de las etapas del proceso y de adoptar las acciones pertinentes para el tratamiento de estas.
El Consejo editorial de la revista JD identifica, como conductas no éticas:
a) El plagio, en todas sus manifestaciones;
b) la autoría ficticia;
c) la apropiación individual de la autoría colectiva;
d) la omisión de colaboraciones relevantes;
e) la no declaración de los conflictos de interés;
f) la omisión de citas y referencias de fuentes relevantes;
g) las publicaciones redundantes o duplicadas;
h) el sesgo en la selección de los evaluadores;
i) otras violaciones a la ética de la investigación y la publicación científica en que puedan incurrir los autores, editores y evaluadores.
Las contribuciones que incurran en alguno de estos hechos serán desestimadas. La revista se reserva el derecho de hacer público este comportamiento a la comunidad académica internacional.
JD asegura el cumplimiento de las normas y recomendaciones del COPE, y se acoge a los flujos de decisión recomendados por este, emplea la herramienta anti plagio Dupli Checker e implementa una política de detección de plagios y conductas no éticas en las investigaciones y en el proceso de publicación científica. A ese fin, deja claro que:
1. Los autores deben firmar la Carta de presentación, haciendo declaración expresa sobre la originalidad de las contribuciones remitidas y los conflictos de interés que puedan existir; igualmente, son responsables de los resultados y las opiniones expresados, así como de las infracciones en que incurran en relación con los derechos de autor y las normas éticas de la investigación.
3. La revista no se hace responsable de las violaciones de los derechos de autor en que incurran quienes remitan sus contribuciones a ella y se reserva el derecho de decidir en qué momento se publicarán los trabajos aceptados, de acuerdo con los intereses editoriales.
4. Los textos remitidos deben ser inéditos, no estar sometidos a la consideración de otras publicaciones y asegurar la autoría real de los participantes en el trabajo.
5. Los autores indican las fuentes y los aportes mencionados en el artículo fidedignamente.
6. Quienes decidan enviar, a otra publicación, las colaboraciones previamente remitidas a la revista JD, deberán notificar a esta sobre la retirada del texto de su proceso editorial.
7. Los revisores están obligados a declarar los conflictos de interés que puedan afectar la revisión del artículo y se comprometen a realizar la evaluación de este sin sesgos, con una mirada crítica y objetiva, y a emitir argumentos sólidos y constructivos.
8. Los evaluadores deben abstenerse de utilizar los trabajos no publicados para investigaciones propias sin el consentimiento previo de los autores y comunicar al editor de la revista si identifican a los creadores del trabajo.
9. Los integrantes de los consejos Editorial y Científico de la revista velan por el cumplimiento de los criterios que garanticen la confiabilidad ética del proceso editorial; aseguran la observancia de las normas de protección de datos y se inhiben de enviar manuscritos de su propia autoría, salvo cuando concurran razones justificadas y hagan la declaración expresa del conflicto de interés concurrente. Además, se comprometen a no utilizar los contenidos de los artículos no publicados sin el consentimiento expreso de los autores.
10. Las editoras garantizan la selección de revisores calificados para la evaluación de cada texto y exigen que estos cumplan el proceso de revisión con objetividad. Asimismo, mantienen y conservan la documentación relativa a los artículos, las revisiones efectuadas y el producto final, velan por el cumplimiento de las normas de publicación y los procedimientos editoriales establecidos por la revista, y siguen los procedimientos establecidos ante denuncias por presuntas infracciones de carácter ético o conflictos de interés no declarados.
11. Todas las contribuciones recibidas por la revista son revisadas por de forma anónima por pares académicos, mediante el sistema de doble ciego. Las evaluaciones tienen un carácter objetivo, se realizan a partir de una guía y concluyen con un dictamen que asegura la relevancia científica, originalidad y pertinencia temática de los artículos que se publiquen.
Subir
Política de preservación digital
La revista JD implementa una política de preservación y seguridad informática para mantener la integridad, autenticidad, fiabilidad, legibilidad y originalidad digital. Esta política es asumida, con responsabilidad y compromiso, por todo el personal implicado en la gestión editorial, y se materializa mediante las siguientes acciones:
• Se edita con el software libre Open Journal Sistem (PKP/OJS).
• Usa repositorios internacionales como Google Académico y Latinrev.
• Realiza copias de preservación anuales en diferentes soportes.
• Realiza copias de seguridad y emplea mecanismos de protección contra eventos imprevistos, tales como la rotura de discos o la pérdida de datos por situaciones excepcionales, como los apagones, la desconexión de servidores y otros.
• Protege la información publicada en los servidores y los recursos digitales en proceso de edición de manera integral y sistemática.
Subir
Política de protección de datos
La revista JD garantiza la protección de los datos personales de todos sus colaboradores, aun cuando las obras no sean aceptadas, de conformidad con lo dispuesto en la legislación vigente en la República de Cuba, en particular, la Ley No. 149, de 14 de mayo de 2022, «De protección de datos personales». Los nombres, las direcciones de correo electrónico y los demás datos, introducidos en la plataforma en ocasión del proceso editorial, se emplean, exclusivamente, para los fines declarados en la política editorial.
La revista adopta las medidas de seguridad pertinentes para impedir que los datos de los autores puedan ser revelados y utilizados mientras el proceso editorial esté en curso. Los autores consienten la publicación de sus datos personales de conjunto con las obras. Las contribuciones rechazadas se archivan en el registro histórico del sistema de gestión editorial y publicación utilizado por la revista JD.
Subir
Política de acceso abierto
JD, consciente de que el conocimiento, como bien público global, ha de estar disponible para todos los seres humanos, adopta una política de acceso abierto no comercial, que permite distribuir el conocimiento científico-tecnológico y los avances de este, en su alcance temático, de manera gratuita y sin más restricciones que las asociadas a sus políticas sobre derechos de autor, protección de datos personales, equidad de género y uso de la inteligencia artificial. Con ello, se suma a los esfuerzos globales por promover el intercambio del conocimiento, estimular el desarrollo de la investigación científica y maximizar el impacto y la visibilidad de los contenidos académicos.
Todas las fases del proceso editorial están exentas de costos; el contenido publicado está disponible para los lectores —registrados o no— de forma inmediata y puede ser leído, descargado, copiado, impreso, distribuido, traducido, compartido, reutilizado, gratuitamente, con fines no comerciales, siempre que se reconozca el crédito de autoría y la fuente de publicación, en los términos de la licencia creative commons Reconocimiento/Atribución no comercial CC-BY-NC 4.0. Gracias a este modelo, los costos de publicación, los gravámenes por derechos de autor y las limitaciones tecnológicas dejan de constituir barreras en el acceso a información actualizada y de calidad.
El 16 de enero de 2025, la revista se adhirió al Manifiesto sobre la ciencia como bien público global: Acceso abierto no comercial (https://globaldiamantoa.org/manifiesto/). De esta forma, hizo suyos los principios reconocidos en dicho instrumento, alineados, también, con el espíritu de las Declaraciones de Budapest (2001), Bethesda (2003) y Berlín (2003), con la certeza de que la ruta de las revistas científicas, como vehículos de socialización académica, ha de estar pautada por los valores de equidad, calidad, sostenibilidad y usabilidad. Desde mucho antes, había suscrito el Acuerdo operativo de buena voluntad para licencia de uso no exclusiva (Acceso abierto digital diamante para Centroamérica y el Caribe), patrocinado por Redalyc, Amelica y la Universidad de Panamá.
La presente política busca promover un ecosistema de comunicación científica más equitativo y eficiente, y constituir un canal ético y responsable para la diseminación del conocimiento científico-jurídico, al otorgar prioridad al desarrollo académico sobre el lucro comercial.
Subir
Política de equidad de género
Justicia y Derecho se adhiere a las políticas y los compromisos internacionales asumidos en materia de equidad de género, expresados en el Programa Nacional para el Adelanto de las Mujeres, la Estrategia de género del Sistema de Tribunales de Justicia, su Protocolo de actuación y las demás regulaciones vigentes en la República de Cuba.
La publicación asegura una composición equilibrada en cuanto a la proporción de mujeres y hombres, tanto en la integración de sus consejos editorial y científico, como en la selección temática de los textos y la participación autoral.
La redacción se atiene a las reglas comunes de uso del idioma español. El empleo del masculino gramatical genérico en modo alguno tiene la intención de causar discriminación. En la medida de lo posible, a tono con el principio de igualdad, se emplea el lenguaje inclusivo y se evita el empleo de términos con connotación sexista.
Son inadmisibles los artículos y otras colaboraciones cuyo contenido resulte abiertamente discriminatorio, o contribuya a la reproducción de los estereotipos y las brechas de género existentes en la sociedad.
Subir
Política de erratas, correcciones y retractaciones
Los artículos y demás colaboraciones científicas publicados en Justicia y Derecho se mantienen exactos en la medida de lo posible. Excepcionalmente, pueden darse circunstancias en las que un texto publicado deba ser rectificado o eliminado. Tales decisiones se adoptarán por el Consejo editorial, luego de una prudente valoración, con el auxilio del Consejo científico. A tal fin, se preservarán los derechos y las garantías de los implicado, de acuerdo con las prácticas recomendadas por el Committee on Publication Ethics (COPE).
Los mecanismos de corrección y retractación procuran asegurar la integridad de los textos científicos compartidos y, en ese sentido, proporcionan información a los lectores acerca de los errores o las conductas impropias que se identifiquen en ellos, con el propósito de transparentar los cambios y evitar la utilización y cita inadecuadas de la literatura. Los procedimientos de rectificación varían en dependencia del tipo de inexactitud encontrada, su gravedad y sus consecuencias.
Se consideran erratas las equivocaciones en que incurra el editor que afecten el registro de los textos, la autoría o la reputación de los autores, pero sin trascendencia a la integridad académica de aquellos. La fe de errata debe proporcionar información detallada acerca de los equívocos y los cambios realizados. Cuando sea necesario rectificar más de un documento en un mismo número, cada uno de ellos requiere un aviso por separado.
Dan lugar a corrección los errores o las omisiones en que hayan incurrido los autores que, manteniendo exacta la integridad de la obra, incidan en el registro de la publicación, la autoría o el prestigio de los creadores. El aviso de corrección se redacta en la forma establecida para la fe de erratas.
En ambos casos, el editor:
1. Adiciona una nota de errata o corrección en el texto original.
2. Publica, junto a él, en documento independiente, paginado, el aviso de errata o corrección.
3. Coloca el texto corregido, de conjunto con los anteriores.
Procede la retractación cuando se identifiquen errores relevantes que invaliden los aportes o las conclusiones del documento académico o se identifiquen faltas serias en la investigación o la publicación. Constituyen motivos de retractación:
1. La identificación de plagio, publicación duplicada u otra violación grave de la ética académica o profesional.
2. La comprobación de la falsedad o falta de fiabilidad de los datos o las informaciones aportados(as), ya sea por error o mala conducta intencionada.
3. La autoría fraudulenta.
4. La manipulación del proceso de revisión por pares académicos.
5. El uso de obras sujetas a licencia, sin la autorización del titular.
6. La falta de declaración de conflictos de interés trascendentes que hayan influido en la evaluación y aprobación de los trabajos.
7. Otras que comprometan la integridad de la publicación.
Al tener conocimiento de la posible concurrencia de una causa de retractación, el editor procede a su investigación y, de comprobarla:
1. Coloca una marca de agua en el texto publicado, en la que indique su retractación.
2. A continuación del título de la obra, adicionará una nota expresiva de la retractación.
3. Publica, de conjunto con el texto, un aviso de retractación, en el que explica el motivo de esta, la fecha en que tiene lugar y las demás medidas adoptadas, según el caso. Esta comunicación se firma por el director de la publicación y sus páginas se enumeran.
4. Los metadatos de la publicación se mantienen en todo lo que no sea afectado por el error identificado.
Excepcionalmente, la retractación puede suponer la eliminación del texto publicado, si este infringe los derechos de terceros, supone un riesgo grave para la comunidad científica, se encuentra sujeto a conflicto o así se dispone por la autoridad judicial competente.
Si, concluida la investigación, no se comprueba la causa alegada se informa de ello a quien la hubiera comunicado y se traslada una disculpa al autor.
Se exhorta a los lectores, autores y evaluadores que detecten errores o irregularidades en cualquiera de los materiales publicados a que lo pongan en conocimiento del editor a fin de que este pueda poner en marcha los mecanismos de corrección o retractación previstos.
Subir
Política sobre el uso de la inteligencia artificial
La revista Justicia y Derecho reconoce el potencial de la inteligencia artificial (IA) como herramienta para enriquecer la investigación científico-jurídica. No obstante, su uso debe regirse por principios éticos, transparencia y responsabilidad académica. Esta política establece lineamientos claros para autores, revisores y editores sobre el empleo de IA en la preparación, evaluación y publicación de contenidos.
1. Principios
• Integridad académica: La autoría humana es irrenunciable. La IA no será considerada autora ni coautora de los trabajos.
• Transparencia: Los autores deben declarar, explícitamente, el uso de herramientas de IA en cualquier etapa del proceso investigativo (incluida la redacción del texto); de la misma manera, los evaluadores y editores revelarán las herramientas de IA de las que se auxilien en sus respectivos roles.
• Responsabilidad: Los autores son los únicos responsables del contenido, el rigor y la originalidad de sus trabajos, aun cuando en su elaboración se auxilien de herramientas de IA.
• Ética: El uso de IA debe respetar los derechos de propiedad intelectual y las reglas sobre protección de datos personales, según las normas aplicables.
2. Directrices para autores
a) En la Carta de presentación, los autores deben detallar:
• Herramientas de IA utilizadas (ChatGPT, Claude, DeepSeek, sistemas de análisis de datos, entre otras), desglosada según las etapas de la investigación en que las hayan empleado.
• Propósito del uso (revisión de literatura, análisis de jurisprudencia, redacción de borradores, elaboración de referencias u otros).
• Límites y supervisión humana aplicada.
• Consentimiento acerca del procesamiento editorial del texto postulado mediante herramientas de IA y su potencial entrega a un modelo de IA como datos de entrenamiento, de conformidad con la presente política.
b) Los autores deben garantizar que el uso de IA no infringe derechos de autor ni reproduce contenido protegido sin autorización.
c) Siempre que la IA sea empleada en el procesamiento de datos personales o sensibles, se debe proporcionar información sobre el cumplimiento de las leyes de protección de datos.
d) Cuando se utilice la IA para generar imágenes, ha de declararse si las imágenes empleadas como insumo están libremente disponibles para su uso o se dispone de la autorización necesaria para usarlas o transformarlas.
e) Se prohíbe la utilización de la IA para generar contenido fraudulento, manipular datos, plagiar, suplantar procesos de revisión por pares o generar falsas citas jurisprudenciales.
3. Directrices para revisores y editores
a) La revisión editorial y académica se llevará a cabo, en todo caso, por seres humanos, los que pueden auxiliarse de herramientas de IA, para facilitar su labor.
b) En el dictamen que corresponda, los editores y evaluadores declararán las herramientas de IA utilizadas y su propósito, según el caso (asistencia en la elaboración del dictamen, búsqueda de información adicional u otros), así como las medidas adoptadas para evitar o reducir sesgos y desinformación.
c) Los editores y revisores son responsables de los criterios y las recomendaciones expresados, a su nombre, en los dictámenes respectivos.
d) Los editores y revisores deben alertar si se sospecha falta de transparencia o sesgos algorítmicos.
e) El equipo editorial podrá emplear la IA en sus procesos (verificar el cumplimiento de requisitos de la publicación, detectar plagio, identificar perfiles de revisores potenciales, elaborar mensajes de correo electrónico, crear mensajes para la divulgación en las redes sociales, llevar a cabo la revisión de estilo, validar la pertinencia, la originalidad y el aporte de un texto, entre otros usos).
f) Cuando resulte pertinente, se alertará a los autores acerca de la entrega de su texto a un modelo de IA, lo que puede suponer su incorporación a la información de entrenamiento de este.
g) En la medida de las posibilidades disponibles, el equipo editorial recibirá formación para identificar usos inapropiados de IA y evaluar su impacto en la validez científico-jurídica de los artículos. A la vez, verificará la declaración de utilización de la IA.
h) Se alertará a los lectores acerca de los trabajos que se publiquen, que hayan sido fruto de la utilización de la IA.
i) No se permitirá el uso de IA en plataformas externas no auditables durante la revisión por pares.
4. Medidas ante incumplimientos
La inobservancia de esta política podrá derivar en:
a) El rechazo inmediato del artículo o texto científico presentado.
b) La retractación de artículos publicados, si se detecta el uso no declarado o fraudulento de la IA.
c) La prohibición de enviar contribuciones a la revista, temporal o permanentemente.
Justicia y Derecho promoverá el debate crítico sobre la aplicación de la IA en el Derecho y la impartición de justicia, mediante colaboraciones especiales, con otras personas o instituciones.
Esta política estará vigente a partir de su publicación en la web de la revista y se revisará cuando resulte conveniente, para adaptarse a los avances tecnológicos y marcos normativos emergentes.
Subir
|